最近葆德空压机后台收到不少新用户反馈,不知道怎样进行空压机日常保养,想要空压机能够长久使用,延长寿命?葆德空压机带您从以下几个方面来分析。

选择高品质的空压机
一台空压机使用性能及使用寿命很大程度上取决于设计水平的高低。设计合理、现场实用性、针对性强的空压机是空压机使用寿命长的基本保证;制造质量好,主机与电机相匹配,油气分离效果好,是保证喷油螺杆空压机正常运行的关键。葆德拥有博士级强大的研发团队,他们既是工业设计大师,也是产品艺术家。

正确安装空压机
正确安装空压机才能保证空压机按设计参数工作,如安装不正确,将导致空压机排气温度高、振动大、声音异常等一系列问题。葆德全国任何一家服务店,受过专业培训的安装技术工程师,为您提供省心的安装服务。


合理设定参数
正确设定空压机运行参数可使设备处在高效、平稳的运行状态,延长设备使用寿命,葆德所有机型在出厂时,已做了整机测试和标准设置,葆德技术安装工程师在客户现场安装完设备后,会再次进行工况调试,根据企业实际用气量,正确合理设置空压机的排气量,保证空压机正常供气保证,防止空压机能耗浪费。

加强日常维护和保养
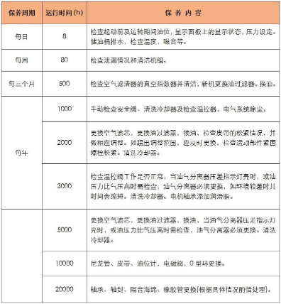
设备运转时,需要经常对设备进行维护和保养,有计划的保养,可使空压机有最佳的运行效率,延长设备使用寿命。一张螺杆压缩机的保养周期与内容表,请收好:

▲ 以上表格保养周期以先到达为准
压缩机暂不使用请实施下列事项
存放场所应干燥、通风良好、温度。
管路、线路整齐、正规、清洁舒畅、绝缘良好。
安全装置( 如安全阀,保险装置,自动或保护装置)可靠保管,防爆防雷和接地装置应符合安全要求。)
设备与工作场地整齐、清洁无油渍,标牌齐全;管路、线路连接可靠。

来源:葆德空压机